各有关单位:
2019年是新中国成立70周年,是全面建成小康社会关键之年,也是我们现代化强国、服务型政府建设具有标志性的一年。2019年10月31日中国共产党第十九届中央委员会第四次全体会议通过《中共中央关于坚持和完善中国特色社会主义制度推进国家治理体系和治理能力现代化若干重大问题的决定》,决定提出“国家行政管理承担着按照党和国家决策部署推动经济社会发展、管理社会事务、服务人民群众的重大职责。必须坚持一切行政机关为人民服务、对人民负责、受人民监督,创新行政方式,提高行政效能,建设人民满意的服务型政府。创新行政管理和服务方式,加快推进全国一体化政务服务平台建设,健全强有力的行政执行系统,提高政府执行力和公信力。深入推进简政放权、放管结合、优化服务,深化行政审批制度改革,改善营商环境,激发各类市场主体活力。完善公共服务体系,推进基本公共服务均等化、可及性。建立健全运用互联网、大数据、人工智能等技术手段进行行政管理的制度规则。推进数字政府建设,加强数据有序共享,依法保护个人信息。完善坚持正确导向的舆论引导工作机制。坚持党管媒体原则,坚持团结稳定鼓劲、正面宣传为主,唱响主旋律、弘扬正能量。构建网上网下一体、内宣外宣联动的主流舆论格局,建立以内容建设为根本、先进技术为支撑、创新管理为保障的全媒体传播体系。改进和创新正面宣传,完善舆论监督制度,健全重大舆情和突发事件舆论引导机制。建立健全网络综合治理体系,加强和创新互联网内容建设,落实互联网企业信息管理主体责任,全面提高网络治理能力,营造清朗的网络空间。”等要求,这为我们国家治理体系治理能力现代化建设、服务型政府建设、数字中国网络强国建设明确了工作思路,指明了工作方向。
与此同时,2019年党中央国务院更加重视各级党务政务信息化建设,国务院重新修订发布了《中华人民共和国政府信息公开条例》,并相继印发《政府网站与政务新媒体检查指标、监管工作年度考核指标的通知》《2019年政务公开工作要点的通知》《国务院关于在线政务服务的若干规定》等系列文件,重新规范了政府信息公开要求,明确了政府网站和政务新媒体检查考核指标,进一步深化了“互联网+政务服务”以及“互联网+监督”、“互联网+监管”的新型互联网+政府管理和服务模式。
为深入贯彻落实上述会议文件精神,结合国务院办公厅《政府网站发展指引》《关于在政务公开工作中进一步做好政务舆情回应的通知》等要求,中国信息化研究与促进网联合国衡智慧移动大数据联盟、中国日报网、中国高新技术产业导报社、太昊国际互联网大数据评级等权威机构,于今年6月启动2019年中国优秀政务平台推荐及综合影响力评估,这是我们自2002年起连续18年以权威专业机构名义开展的评估。
本次评估以“从‘互联网+’到‘AI+’,从电子政务到数字政府”为主题,依据“分类指导、创新引领”的工作思路,今年我们将重点关注各级政府政务AI的建设情况,尤其是各级政府网站、政务服务平台是否开通智能问答以及开通后的准确度、智慧度和有效性,这是推动未来数字政府转型升级的关键考核要点,也是建设让老百姓真正满意服务型政府的必然要求!基于上述评估要点,我们将继续针对全国各级党务政务网站、政务新媒体、融媒体开展分级分类测评,为提升评估国际化水准,我们依据太昊国际Tahaoo互联网+大数据评级指数作为重要参考指标,以建设公开、透明、智慧、实用、便捷、高效的网络政务平台为目标,结合我们连续18年开展全国党务政务网站和政务新媒体评估的成功经验,针对各级各类政务平台实际运营状况,通过软件测评、在线申报、问卷调查、单位自荐、专家推荐、综合评估等六大类方法推荐评选出2019年度中国最具影响力、最给力、最具传播力、最具亲和力、最具动员力、最具创新力党务政务网站、2019年度数字政府十佳典型案例、2019年度中国“互联网+”创新型政务平台、2019年度中国政府网站领先奖、优秀奖以及最具影响力外文版网站、最具影响力政务新媒体等成果,依次为:
第一系列:2019年度中国最具影响力党务政务网站
2019年度中国最给力党务政务网站
2019年度中国最具传播力党务政务网站
2019年度中国最具亲和力党务政务网站
2019年度中国最具动员力党务政务网站
2019年度中国最具创新力政府网站
第二系列:
2019年度中国数字政府十佳典型案例
第三系列:
2019年度中国“互联网+”创新型政务平台
第四系列:
2019年度中国政府网站领先奖
第五系列:
2019年度中国政府网站优秀奖
第六系列:
2019年度中国最具影响力政府网站外文版
2019年度中国外文版政府网站领先奖和创新奖
第七系列:
2019年度中国最具影响力政务新媒体
2019年度中国优秀政务新媒体
2019年度国家高新区优秀政务新媒体
现将评估结果通报如下:
第一系列:2019年度中国最具影响力党务政务网站
中国最具影响力党务政务网站推荐评估主要根据Tahaoo互联网+影响力指数,参考网站设计、版面布局、色彩搭配、智能服务、搜索引擎、社会舆情以及网民体验等指标,结合各级党务政务网站的工作效能进行综合评定。

获奖理由:
2019年是新中国成立70周年,也是脱贫攻坚全面建成小康社会关键之年,2019年国际形势复杂多变,全球治理体系和国际秩序变革进一步加快,世界正处于大发展、大变革、大调整之中,我国发展也面临前所未有的机遇和挑战!在这样的大背景下,上述各级党务政务网站在2019年中充分学习和运用习近平新时代中国特色社会主义思想,结合自身业务职能和信息化手段,切实推进智慧党建、数字政府以及数字经济、智慧社会建设工作,为实现国家稳定、经济发展、文明互动、外事交流、社会和谐建设,保障“2019年国庆70周年大阅兵”、“第二届中国国际进口博览会”、“第二届一带一路国际合作高峰论坛”、“2019中国北京世界园艺博览会”、“北京大兴国际机场顺利竣工”等系列重大活动和工程在网络传播和政能量引导上做出了重大贡献。上述各级党务政务网站依托图文、视频、沙画等多种新技术新方式通过微博、微信、APP、短视频等多渠道多平台积极发声,传播主旋律,凝聚了网民人气,吸引了社会关注,推动广大网民群众的参与度、满意度、支持率持续增加,综合影响力不断提高,是全国各级党务政务网站建设、管理和运营的标杆,经专家组推荐为2019年度中国最具影响力党务政务网站!
2019年度中国最给力党务政务网站
中央纪委国家监委网站(www.ccdi.gov.cn)
获奖理由:
2019年,中央纪委国家监委网站深入学习贯彻习近平新时代中国特色社会主义思想和党的十九大精神,始终坚持正确政治方向、舆论导向、价值取向,坚持创新体制、创新表达、创新平台,深入开展全面从严治党、党风廉政建设和反腐败工作网络宣传,中央纪委国家监委网站深入宣传报道十九届四中全会精神,全力做好庆祝中华人民共和国成立70周年宣传报道,认真开展好“不忘初心、牢记使命”主题教育宣传。此外,中央纪委国家监委网站围绕“一带一路”国际合作高峰论坛、世界园艺博览会、纪念五四运动100周年大会、亚洲文明对话大会等重要活动做好主题报道。网站还通过聚焦纪检监察主责主业,讲好全面从严治党故事,第一时间发布纪律审查信息,持续点名道姓通报曝光,充分发挥网站监督曝光平台作用,持续形成警示震慑,持续畅通网络监督举报渠道,实现“鼠标直通中央纪委”,受到网友和社会广泛积极评价。截至2019年11月,网站累计访问量超59亿次,日均350万余次,网站客户端累计下载安装量超610万,微信公众号粉丝数超370万,网站传播力引导力影响力公信力不断提升,获得网民和社会的广泛认同和支持,是世界观察中国全面从严治党的最给力平台和交流窗口。 综合以上原因,专家组一致推荐中央纪委国家监委网站为2019年度中国最给力党务政务网站!
2019年度中国最具传播力党务政务网站
中央政法委中国长安网(www.chinapeace.gov.cn)
获奖理由:
2019年,中央政法委中国长安网在当前复杂的国际环境下能准确有效的把握新媒体宣传规律,全力打造以中国长安网PC端、移动客户端和中国长安网微博作为龙头的涉政法网络舆论宣传新格局,充分发挥PC端、客户端、微博各自优势,在新媒体多平台同时出击,广泛放大正面声音,带动新媒体宣传效应达到最大化。部署应用政法新媒体矩阵,横向覆盖,促进网络涉政法舆论生态持续向好,扭转网上政法舆论生态拐点,打造涉政法网上舆论宣传新格局。中国长安网组织全国政法微博矩阵开展“圆梦一代”微博接力活动,展现青年政法干警深入贯彻落实纪念五四100周年大会上的重要讲话精神,共3000多家政法委、公检法司新媒体参与活动,话题总阅读量达2.8亿。中国长安网、长安剑全方面宣传大型纪实节目《致敬中国英雄》(政法季),唱响新时代政法英雄赞歌,视频总播放量、微博话题阅读量均破5亿。中国长安网通过搭建政法综治政务信息的发布平台,政法媒体新闻报道的集纳平台,政法系统新媒体作品的分享平台,政法干警网上文化生活的展示平台和政法系统联系群众的服务平台等“五大平台”,实现了网络传播力的全国领先,真正用数字化新媒体新理念推动了“四个服务”即服务于党和国家大局,服务于中央政法单位,服务于全国政法系统和干警,服务于广大网民,为中央深入推进社会治安综合治理创新工作做出了重要贡献。 综合以上原因,专家组一致推荐中央政法委中国长安网2019年度中国最具传播力党务政务网站!
2019年度中国最具亲和力党务政务网站
中国文明网(www.wenming.cn)
获奖理由:
中国文明网作为中宣部中央文明办的门户网站,在2019年中,网站高举思想旗帜,深入开展习近平新时代中国特色社会主义思想的网上宣传;唱响爱国主旋律,精心策划庆祝新中国成立70周年主题报道;抓住重要时间节点,不断推动社会主义核心价值观融入生活 深入人心;打造精品特色栏目,讲好宣传思想工作和精神文明建设故事;鲜明价值导向,广泛宣传先进典型的感人事迹和高尚精神;紧跟传播趋势,用“小手机”做足“微文章”;不断夯实“四力”,加强人才队伍建设和自身管理。中国文明网页面设计清新、颜色以淡雅中国红为主色调,庄重又不失活泼,自信中透出着青春中国文明中国的靓丽风采,是全国各级党务政务网站中最具亲和力设计的经典之作!网站年访问量超过5亿人次,官方微博年总阅读数超过2.4亿人次,官方微信全年推送文章2000余篇,总阅读量超过3000万,单篇阅读量过万文章有800余篇,微信粉丝数由90万增长至187万,年增长超一倍。网站在快速创新发展中不断做大做强,为培养时代新人、弘扬时代新风作出新的更大贡献。 综合以上原因,专家组一致推荐中宣部中央文明办中国文明网为2019年度中国最具亲和力党务政务网站!
2019年度中国最具动员力党务政务网站
国防部网(www.mod.gov.cn)
获奖理由:
今年是新中国成立70周年,中华人民共和国国防部网站作为经中央军委批准的国防部官方网站,认真贯彻习主席关于网络军事新闻宣传工作重要指示精神,坚守舆论阵地,推进融合发展,紧扣强军兴军实践,聚焦备战打仗,突出主责主业,就国防和军队建设主动发声,积极开展舆论斗争工作。一年来,国防部网站共发布权威信息1895余条。其中,发布国防部长等军队领导人的活动新闻以及国防部新闻发言人发声的独家首发稿件153余条。截至目前,共完成9场国防部例行记者会,3场专题记者会的保障工作、现场图文直播、例会专题制作发布等任务。重点围绕国庆阅兵、第七届世界军人运动会、国际军事比赛-2019、国际军事合作成就展、北京香山论坛等大项任务和主题宣传制作大型网络专题、短视频、图解、海报、H5和VR等网络和新媒体产品,通过多种多样的宣传方式,在凝聚强军兴军正能量等方面取得显著成绩,不断提升网站宣传引导力和综合影响力。当前,国防和军队建设正站在新的历史起点上,国防部网也将自身工作与国防动员紧密结合,扬帆起航再出发,与人民同行,与新时代同步,努力开启共和国国防事业网络传播新起点新形势新征程,经评估专家组综合评议一致推荐国防部网为2019年度中国最具动员力党务政务网站!
2019年度中国最具创新力政府网站
“中国上海”门户网站(www.shanghai.gov.cn)
获奖理由:
上海市是中国经济、金融、贸易、航运、科技创新中心,也是中国创新中心,“中国上海”门户网站在2019年中围绕“积极回应民生关切,解决群众急难愁问题,着力完善公共服务,提高市民生活品质”开展相关工作,网站发布各类动态信息近5万条,公开各类政府信息2000余条,转载微博信息3万4千余条,发布新闻视频1万余条。首先,通过用户画像分析网民热点需求,针对用户群体进行全面细分,创新构建“长三角‘一网通办’”、开办企业一窗通、申请落户等一系列集成式主题服务,做好引导式办事服务,全面提升网站服务能力。其次,“中国上海”门户网站创新意识强,思维理念新,能充分利用大数据和人工智能技术,针对用户应用场景,连续三次升级“上海白玉兰助手”智能问答机器人平台,梳理热点知识上千组,挖掘网站群数据数十万条,率先实现单个意图理解、复杂意图理解、多条件组合意图理解等,人机对话更准确、智慧、友好,不仅实现任意网民咨询的“秒回”,而且进一步提升到“准回”、“智回”,新版“白玉兰助手”上线以来累计咨询回复超过三十万条,自动学习政务知识超过五万条。在本次全国智能问答平台综合测评中得分81.33分,位列全国第一,在功能完善度、问答准确度、理解智慧度、知识完备度、用户体验度等各方面均领先于同级别政府网站。“上海白玉兰助手”还基于数据挖掘成果,在全国率先以部门、知识点为主线集聚相关办事服务、信息公开等内容,针对知识点构建服务知识库、政策文件库、互动知识库等三大知识库,为公众提供精准服务。第三,为更好服务上海“进博会”等重点工作,完成了“中国上海”英文版改版,新版网站围绕信息发布、营商环境、形象宣传、服务指引,展示上海国际化大都市形象,做好外籍人士服务指引,提供政府权威信息。经专家组综合评议推荐“中国上海”门户网站为2019年度中国最具创新力政府网站!
第二系列:2019年度中国数字政府十佳典型案例
评估要点:2019年度中国数字政府创新型政务平台,测评范围包括优化营商环境服务平台、政务大数据服务平台、人工智能服务平台等,主要依据Tahaoo数字政府服务指数结合各平台实际应用状况综合评定。

第三系列:2019年度中国“互联网+”创新型政务平台
评估要点:2019年度中国“互联网+”创新型政务平台,测评范围包括各级党务政务网站和政务新媒体(含APP、微博、微信、头条号等),主要依据Tahaoo互联网+创新力指数结合各政务平台的管理、服务、设计、特色等方面的突出表现来综合评定。

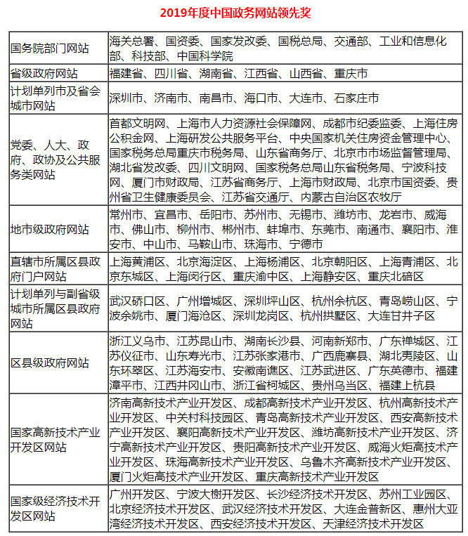
第四系列:2019年度中国政务网站领先奖
评估要点:中国政务网站领先奖评估推荐主要针对各级党务政务网站工作绩效进行测评,领先奖即综合影响力、工作绩效处于领先地位,根据2019年政务网站评估指标体系结合Tahaoo互联网+影响力指数,参考单位自荐及专家推荐材料等综合评定。

第五系列:2019年度中国政务网站优秀奖
评估要点:中国政务网站优秀奖评估推荐主要针对最具影响力、创新力和领先奖之外的党务政务网进行测评,优秀奖即综合影响力、工作绩效表现优秀,根据2019年政务网站评估指标体系参考Tahaoo互联网+影响力指数,结合各单位自荐及专家推荐材料等综合评定。

第六系列:2019年度中国最具影响力外文版政府网站
根据国务院办公厅印发《2019年政务公开工作要点》《关于加强政府网站信息内容建设的意见》提出的强化政府网站建设管理,加强政府网站内容建设,丰富信息资源,强化信息搜索、办事服务功能的总要求,中国信息化研究与促进网联合中国日报网、太昊国际互联网评级、国衡智慧移动大数据联盟连续第八年组织开展全国外文版政府网站评估工作。 今年的评估依据《2019年度中国政府网站外文版国际化程度评估指标》,通过软件测评、单位自荐、专家评审和综合评估等多个环节对我国外文版政府网站建设情况进行了综合分析和研究。现将评估成果予以公布:


第七系列:2019年度中国最具影响力政务新媒体
评估组依据国务院办公厅发布的《政府网站与政务新媒体检查指标、监管工作年度考核指标的通知》《关于进一步做好政务新媒体工作的通知》《政府网站发展指引》等关于政务新媒体的文件要求,拟定了《2019年中国政务新媒体评估指标》,通过对全国党务政务新媒体数据的采集,从五大纬度十四个二类指标开展分析测评,采用抽样调查、单位自荐、专家推荐、综合测评等多种手段,推荐评估出以下最具影响力政务新媒体和优秀政务新媒体等领先成果。

通过促进网评估组对2019年全国党务政务网站、政务新媒体以及“互联网+政务服务”等各项工作的访问、体验、分析、测试以及综合评估,结合太昊国际Tahaoo数字政府服务指数与Tahaoo互联网+影响力和创新力指数就2019年我国数字政府、电子政务以及党务政务网站、政务新媒体等建设状况和发展趋势总结出以下七点内容:
第一、党的十九届四中全会进一步明确国家治理体系和治理能力现代化的总方向总目标,我国智慧党建和数字政府建设全方位提速!
2019年不仅是新中国成立70周年的大庆之年,也是我国数字党建和数字政府建设全面提速的一年。2019年10月31日中国共产党第十九届中央委员会第四次全体会议通过《中共中央关于坚持和完善中国特色社会主义制度推进国家治理体系和治理能力现代化若干重大问题的决定》,对推进国家治理体系和治理能力现代化进行顶层设计和制度布局。同时,党中央国务院连续印发意见、条例、通知等文件,2019年1月31日,《中共中央关于加强党的政治建设的意见》正式印发,要求增强党内政治生活的时代性,主动适应信息时代新形势和党员队伍新变化,积极运用互联网、大数据等新兴技术,创新党组织活动内容方式,推进“智慧党建”,使党内政治生活始终充满活力,坚决防止和克服党内政治生活不讲创新、不讲活力、照搬照套的倾向;2019年4月1日国务院办公厅秘书局印发《政府网站与政务新媒体检查指标、监管工作年度考核指标的通知》;4月3日《中华人民共和国政府信息公开条例》修订版正式发布;4月17日、4月26日国务院办公厅分别印发《2019年政务公开工作要点的通知》和《国务院关于在线政务服务的若干规定》;8月1日国务院办公厅印发《全国深化“放管服”改革优化营商环境电视电话会议重点任务分工方案》。上述党中央国务院系列重要文件的密集出台进一步明确了包括智慧党建的工作要求,明确了政府网站及政务新媒体的检查内容和内容标准,重新规范了政府信息公开范围和深度,确定了政务服务建设内容和标准,并从多个维度为国家治理体系和治理能力现代化建设提供了制度保障和技术保障,这些举措都标志着我国智慧党建和数字政府建设开始全方位提速!
第二、2019年从中央到地方相继推动了各级政务服务平台建设和政府网站集约化、政务新媒体融媒体建设,有力的推动了我国数字政府向纵深发展,各级政府部门互联网+政务服务取得长足进步,成果喜人!
2019年4月26日《国务院关于在线政务服务的若干规定》正式印发,全国政务服务平台建设、各级政府网站集约化和政务新媒体溶酶体建设,有力的推动了我国数字政府向纵深发展,各级政府部门互联网+政务服务取得长足进步,成果喜人。首先,国家政务服务平台、国务院“互联网+督查”平台的客户端和小程序等正式上线,为全国各地区各部门政务服务平台提供统一政务服务门户、统一政务服务事项管理、统一身份认证、统一电子印章、统一电子证照、统一数据共享等“六个统一”支撑服务,实现支撑一网通办、汇聚数据信息、实现交换共享、强化动态监管等四大功能,进一步弥补和化解了跨地区、跨部门、跨层级政务服务信息难以共享、业务难以协同、基础支撑不足等突出问题。第二,全国各省政务服务平台的建设,在线办事服务事项数量快速增加,服务深度进一步加强,新技术、新思路、新模式不断涌现,例如:上海的“随申办”,汇聚三金记录、健康档案、学历学位、交通违法,涵盖社会保障、道路交通、出境入境、医疗卫生、婚姻登记以及公共事业等上千个主题办事领域,同时接入50多类电子证照;广东的“粤省事”推出的高频政务服务超过800项,实名用户达2254万,累计查询和办理业务3.9亿件;以及浙江省的“浙里办”、福建省的“闽政通”、江西省的“赣服通”、深圳“秒批”企业登记等政务服务平台都在不同程度上实现了让信息多跑路、群众少跑腿的数字政府服务目标,让老百姓一个平台、一部手机实现政务服务随时随地随身办!第三从评测数字可以看到,超过一般的省级政府部门推动了政府网站集约化建设,超过60%的地市及区县政府网站进行了改版升级,新版网站都增加了政策解读、回应关切版块,各级政府的重点领域信息公开栏目建设数量和质量均得到加强;超过95%的政府网站办事服务栏目均入驻省统一政务服务平台,实现与门户网站的充分融合,各级政府网站办事服务能力区域差异性进一步缩小。超过99%的政府网站开通了互动交流栏目,咨询投诉类、征集调查类栏目使用数量和回复质量有了较大提升,省市级政府网站的新闻发布会、在线访谈、政务知识库等栏目开通率显著提高,组织开展新闻发布会、在线访谈等数量增加,“中国上海”门户网站、湖南省政府门户网站等运用大数据技术、人工智能技术创新构建主题式、智能化的政务知识库平台。总之,2019年我国各级政府网站和政务服务平台都根据各自地区的实际状况努力做到了及时发布高层动态、实时传播权威声音、有效引导社会舆论、权威解读政策法规、认真听取社情民意、积极回应网民关切、快速办理服务事项等工作要求,我国数字政府建设和互联网+政务服务都取得了长足进步,成果喜人!
第三、在全国优化营商环境总体部署下,各级政府通过数字化服务平台面向企业提供的服务进一步做深做细做精,不同地区不同行业的营商环境营商生态都有了较大的改进与优化。根据世界银行发布《2020年营商环境报告》显示,中国的总体排名比去年上升15位,名列第31名,中国连续第二年跻身全球营商环境改善最大的经济体排名前十,这也是世界银行营商环境报告发布以来中国的最好名次。
2019年我国全面启动优化营商环境工作部署,全年国务院下发有关优化营商环境文件10多个,其中,10月8日国务院第66次常务会议通过了《优化营商环境条例》,首次以法规性文件形式明确优化营商环境的主要工作,为持续优化营商环境,不断解放和发展社会生产力,加快建设现代化经济体系,推动高质量发展指明了方向。文件要求“加强政务服务,政府及其有关部门应当通过政府网站、一体化在线平台,集中公布涉及市场主体的法律、法规、规章、行政规范性文件和各类政策措施,并通过多种途径和方式加强宣传解读”。在上述法规政策文件指导下,在深入推进“放管服”改革背景下,我国各级政府着力优化营商环境,充分运用互联网、大数据、云计算、人工智能等信息化技术手段,围绕市场主体切实需求,在政务服务事项办理基础上,完善政策文件发布、政策解读、监督管理、主动回应关切、及时交流、服务推送等服务内容,延伸服务深度、拓展服务渠道、创新服务模式,主动研判需求,激发市场主体活力。例如:北京市的“优化营商环境政策2.0版政策解读”、广东的“粤商通”APP、青岛市企业开办及注销智能一体化平台、岳阳市的“涉企政策智能推送平台”、常州市的“营商智能窗”平台等一系列创新型在线服务平台如雨后春笋般发展。根据世界银行发布《2020年营商环境报告》显示,中国的总体排名比去年上升15位,名列第31名,由于大力推进改革议程,中国连续第二年跻身全球营商环境改善最大的经济体排名前十,这也是世界银行营商环境报告发布以来中国的最好名次。以上成绩的取得,离不开各级政务服务平台、政府网站以及政务新媒体的建设与推进,正是各级政府把互联网+、大数据、人工智能与实体企业、实体经济的全面融合,才极大的改善和优化了我国营商环境,为政府和企业、政府和个人创造出更好更快更便捷的沟通渠道与交流平台。
第四、全国已建成的外文版政府网站在面临更复杂局面更严峻挑战下,经受住了考验,传播好了中国声音,体现出了中国智慧,成为我国对外联络交往的重要宣传通道和沟通桥梁。
2019年是国际国内形势变化日趋复杂的一年,中国面临着国际地缘政治对比、国际经济实力对比、国际价值体系的认同等各个方面的变化,如何向世界讲好中国故事、传播好中国声音、如何更有效展现中国繁荣富强、开放包容的国际形象,如何进一步增强中国的国际影响力就成为各级党政网络信息化部门的重点工作之一。2019年,中国在对外合作方面取得丰硕成果,取得了令人瞩目的成绩,第二届“一带一路”国际合作高峰论坛、第二届中国国际进口博览会,第六届世界互联网大会等重大国际会议的成功举办,进一步加强了中国与世界的互联互通,推动了中国与世界的政治互信、经济融合和文化包容。我国各级各类外文版政府网站也日益成为国外官方和民间机构以及国际友人充分了解中国政策环境、享受在华便捷服务的权威平台。2019年,各级政府部门越来越注重国际传播效果,注重对外讲好中国故事,大量外文版尤其是英文版网站新建上线、改版升级,其中比较典型的外文版门户网站包括:司法部英文网、国家药品监督管理局英文网、国家税务总局英文网、上海市政府英文版、贵阳市政府英文网等都在各自区域领域内对外充分展示了中国的良好形象。其中尤以贵阳市英文网站建设颇具特色,作为省会城市,是全国率先建立城市英文网站集群的单位,为海外受众提供投资、旅游、生活等一站式服务,提供了对外政务服务优化的创新模式,成为外文版的标杆性网站。以上政府网站英文版以及本次评估榜单中推荐的优秀英文版网站,他们都通过国际化的页面设计、外国读者乐于接受的语言表达、新颖的内容展现形式,向世界展示开放、创新、包容的新时代中国形象,成为推动中国发展、促进全球合作共赢的重要载体和沟通桥梁。
第五、政务新媒体融合发展已成为检验和考核各级党务政务机构互联网+传播和服务能力的主要手段,我国以内容建设为基础、先进技术为支撑、创新管理为保障的政务新媒体融媒体传播工作体系正在快速形成!
2019年1月25日,中共中央政治局在人民日报社就全媒体时代和媒体融合发展举行第十二次集体学习时提出“加快推动媒体融合发展 构建全媒体传播格局”。在2018年12月国务院办公厅下发的《关于推进政务新媒体健康有序发展的意见》(国办发[2018]123号)中也提出明确要求“各地区、各部门要遵循政务新媒体发展规律,明确政务新媒体定位,充分发挥政务新媒体传播速度快、受众面广、互动性强等优势,以内容建设为根本,不断强化发布、传播、互动、引导、办事等功能,为企业和群众提供更加便捷实用的移动服务。中国政府网政务新媒体要发挥龙头示范作用,不断提升政务公开和政务服务水平”。2019年1月15日,《县级融媒体中心省级技术平台规范要求》《县级融媒体中心建设规范》两项文件发布实施,就县级融媒体发展规定了总体架构、功能要求、基础设施配套要求、关键技术指标及验收要求等内容。要求“应按照‘媒体+’的理念,从单纯的新闻宣传向公共服务领域拓展,提供多样化综合服务,满足用户多样化的需求,开展‘媒体+政务’、‘媒体+服务’等业务。推进政务公开,强化解读回应,积极传播党和政府声音;加强政民互动,创新社会治理,走好网上群众路线;突出民生事项,优化掌上服务,推动更多事项‘掌上办’”。从评估结果来看,全国政务新媒体平台呈现出多元化的特点,除了政务APP、微博、微信、头条号等“两微一端一号”外,开通政务短视频机构数量快速增加,短视频契合移动互联网发展趋势,已经成为政务宣传的重要信息传播形态。例如:中国长安网入驻抖音、快手和微视频平台,其中中国长安网抖音、快手平台粉丝数分别超过540万和1000万,总播放量逾15亿,影响力巨大。根据中央要求,我国将于2020年底基本完成县级融媒体中心建设全覆盖,以内容建设为基础、先进技术为支撑、创新管理为保障的政务新媒体融媒体传播工作体系正在快速形成!
第六、我国政府网站及政务新媒体积极利用人工智能技术探索智能化发展,政务知识图谱和自然语言语义识别的广泛应用,推动各级政务AI(含智能问答、智能推荐)的准确度、智慧度和有效性将在未来3-5年内成为检验我国数字政府服务质量重要能力参数与考核指标。
根据国务院办公厅秘书局2019年4月1日印发的《政府网站与政务新媒体检查指标、监管工作年度考核指标的通知》中对实时互动的智能问答提出了明确的评估要求和分数考评。各级政府网站为了让群众获得更加便捷的服务,有效解决政府信息及政务服务供给与群众需求的鸿沟问题,积极探索利用人工智能、自然语言处理、大数据等技术建设政府网站智能问答机器人。2019年,促进网评估组综合国际国内人工智能技术和应用的规范,参考中央和地方各类政府网站和政务服务文件要求,制定出了国内第一套《政府网站、政务服务智能问答互动机器人平台综合评估指标体系》,分别从功能完善度、问答准确度、理解智慧度、知识完备度和用户体验度等五个一级指标21个二级指标,参考面向个人和法人服务常用的200组问题对全国各级政府网站、政务服务平台智能问答进行了综合测评。从评估结果来看,各级政务AI的建设和应用效果并不理想。首先,国务院部门、省市县建设政府网站智能问答机器人的数量从2018年的200多家增加至2019年近500家,开通率快速提升,其中省级和市级政府网站开通率较高,分别超过50%和35%,显示出我国智能化、主动式、服务型政府网站建设步入快车道;但是,相比于开通率,智能问答的准确度、智慧度、得分率却普遍偏低,根据我们对全国各省政府网站省级政务服务平台智能问答的测评,平均得分率仅仅达到了31.67%,问答准确度和智慧度明显不足,多数智能问答机器人平台目前只是解决了一个“有”和“无”的问题。评估专辑组分析认为目前全国智能问答水平整体不高的根本原因还是各级政府部门普遍对智能问答平台中最核心的政务知识图谱技术以及自然语言语义处理技术的理解不深,重视不够,还普遍停留在原来的问答库回复,甚至认为这项功能可有可无,因此目前已上线的大部分智能问答平台其实质仅仅是原来的检索系统界面换个名称而来,这样就造成全国目前已上线的大部分智能问答平台回复水平不高、回答问题不准、推荐信息失效甚至无效或缺失。尤其需要指出的是部分重点省市的智能问答平台,竟然连基本的关键词关键字的搜索功能都不具备,有的仅仅是根据少数政务词汇或者由几个部门整理提供的有限政务信息定制出了少量问题答案库就堂而皇之充当智能问答平台上线了,甚至全市推广。可以想见,如果我国政府网站和政务服务平台建设是由这样一些缺少政务知识图谱技术积累、缺少真正的自然语言语义处理能力、甚至连网站底层基础数据知识和政府网站基础业务知识都不具备都不熟悉的团队来提供所谓的智能问答平台服务,除了短期内糊弄自己糊弄领导,是不可能长期支撑亿万网民市民基于复杂中文系统且日益增加、不断变化的实际问答需求的,这样的智能问答平台评估组认为不上也罢!因此,这里我们也衷心希望各级政府部门尤其是大数据及政务服务部门的领导和负责同志们,不仅需要认真学习和把握好人工智能未来发展的方向和趋势,还需要擦亮眼睛,反复思考、深入对比和体验了解一下全国智能问答平台的实际运行状况和基本智能核心技术要求,避免因为技术路线的错误以及思想观念的陈旧落后导致原有的整体高效能政务服务水平反而因为政务AI问答不智慧不智能而大幅下降。第三,通过我们的测评,也发现了部分省、直辖市智能问答机器人运行水准相对较高,其中尤以上海市政府“白玉兰助手”、广东省政府智能问答平台、湖南省政府“小湘智能问答”、河南省政府“中中智能问答”、重庆市政府“小渝智能问答”以及广州市政府智能问答平台的智慧度、准确度、时效性较好,测试问答回复准确率达到80%以上,平均综合得分率高于70%,较好的解决和回复了网民提出的各类问题,是目前国内少数应用案例多、实际体验好、用户口碑不错的智能问答机器人平台。上海、广东、湖南、河南、重庆等省级智能问答平台的出色表现也是我国在人工智能核心技术理念、自然语言语义识别与我国数字政府、政务服务数据相互联通相互融合互相促进的有益探索,希望全国各级各地政府网站、政务服务平台包括政务新媒体都可以去访问体验、问答咨询、多轮测试、认真参考、扎实推进,我们也期待越来越多的数字政府、大数据及政务服务部门团队开始充分重视政务AI建设,共同推动我国各级政务AI(含智能问答、智能推荐等)的准确度、智慧度和有效性在未来3-5年内成为衡量我国数字政府服务能力服务水平的重要参数与评价指标。
第七点、2019年10月24日中共中央政治局就区块链技术发展现状和趋势组织第十八次集体学习,区块链将成为我国推进互联网+、大数据、人工智能与实体经济、政务服务、社会管理深度融合的新型驱动力。
2019年10月24日中共中央政治局就区块链技术发展现状和趋势进行第十八次集体学习时强调:“区块链技术的集成应用在新的技术革新和产业变革中起着重要作用。我们要把区块链作为核心技术自主创新的重要突破口,明确主攻方向,加大投入力度,着力攻克一批关键核心技术,加快推动区块链技术和产业创新发展。”区块链又被称为“第三代互联网”,区块链应用密码学,采用公钥私钥机制、分布式共识机制,依托链式结构,加密哈希和分布式账本,保障了历史的确权且不可更改,再通过可靠的交换机制实现价值并完成价值的安全转移,因此还被称为“价值互联网”。从我们连续十八年组织开展全国政务信息化、电子政务和政务平台咨询、研究和评估过程中,我们发现各级政务系统运作中依然存在着政出多门、“信息孤岛”等问题,区块链在政务领域的应用或许不失为一种不错的解决方案。通过智能合约明晰数据的归属方、使用方和共享交换部门的数据权责,用区块链记录和存储数据交换过程,其中政务服务大数据管理部门充当审批、调度、协调、仲裁的角色,对不按照规则存储、维护和使用数据的部门进行责任追溯。这都是区块链价值互联网理念通过实现信用生态体系的建设,并确保政府部门可开放数据的可见性可用性与涉隐私数据安全性可靠性二者兼顾。基于上述分析,区块链将在我国治理体系治理能力现代化进程中发挥出越来越重要的作用,通过区块链稳步推动我国互联网+、大数据、人工智能与实体经济、政府服务、社会管理深度融合,推动我国各级各类党务政务网站、政务新媒体在第三代互联网发展大潮中始终保持全球领先,成为我国数字政府网络强国建设进程中重要的新型驱动力!
期待全国各级党务政务网站、政务新媒体在未来的工作中取得更好的成绩!
以上为2019年中国优秀政务平台推荐及综合影响力评估结果的全部通报。
点击进入莞讯网首页>>