12月13日陕西新增1例本土确诊病例

医疗   来源:腾讯网  责任编辑:天下  2021-12-14 13:58:01
图片

  12月13日0—24时,陕西新增报告本土确诊病例1例。

  本土确诊病例:张某,男,20岁,为西安市灞桥区境外人员隔离酒店工作人员。曾与12月9日发布的本土确诊病例同房间居住,12月9日起作为密切接触者单人单间隔离。12月13日核酸检测阳性,经市级专家组会诊,诊断为新冠肺炎确诊病例(轻型),目前在定点医疗机构隔离治疗。

  西安第八医院家属院500户居民均为阴性

  日前,根据疫情防控需要,西安市第八医院家属院实行封闭管理。记者了解到,12月11日确诊病例在该小区是7人合租,12月11日确诊后,当晚八院家属院立即启动全封闭管理,目前隔离户约500户,截至12月13日的2次核酸检测中,结果全呈阴性。

  西安咸阳国际机场:省外来陕返陕旅客

  需提供48小时核检证明

  西安咸阳国际机场疫情防控政策:省外来陕返陕旅客在始发机场登机前就需要提供48小时核酸检测证明,落地后再次查验。28天内涉及境外旅居史,或14天内涉及中高风险地区旅居史的旅客,到达西安咸阳国际机场时会统一转运分流中心,由政府分流至各目的地区县进行管控。由西安咸阳国际机场始发的旅客,是否需要核酸检测证明以目的地疫情防控政策为准。

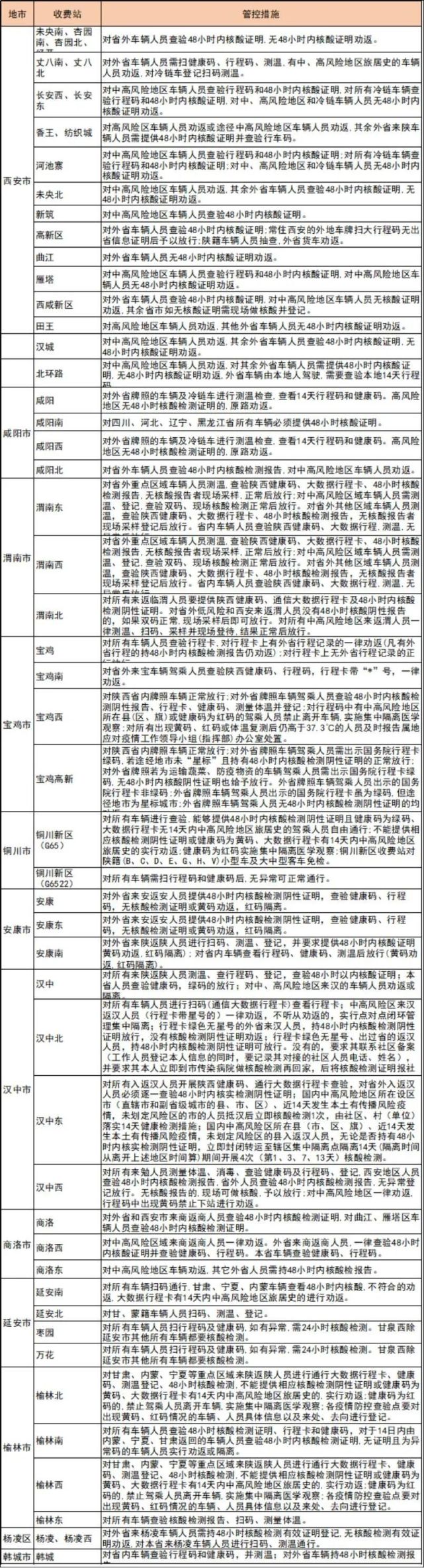
  陕西12122公布各地高速

  最新疫情管控措施

图片

  内容综合自微信公众号:“三秦都市报”“陕西都市快报”

  编辑:王泽惠

  初审:刘昆

  终审:安婧

点击进入莞讯网首页>>

品牌介绍 | 广告服务 | 版权声明 | 联系我们 | 网站地图 | RSS订阅 | DMOZ目录
本站部分资料来源于互联网转载和网友发布,如侵犯您的权益,请联系我站客服,我们将尽快处理,谢谢合作!
Copyright © www.guannews.com Inc. All Rights Reserved.莞讯网