东莞将取消22项非行政许可审批事项

时政   来源:莞讯网  责任编辑:百花残  2015-08-18 07:46   热门评论

  东莞将取消22项非行政许可审批事项
 
  曾称为“制度后门”的“非行政许可审批”将退出东莞的历史舞台。昨天,东莞市政府公布通知称,将取消22项非行政许可审批事项,将3 3项行政审批事项调整为政府内部审批事项,同时明确今后将不再保留“非行政许可审批”类别。有专家指出,此举在助推政府简政放权的同时,有利于压缩权力寻租的空间。
 
  被取消事项不得变相审批
 
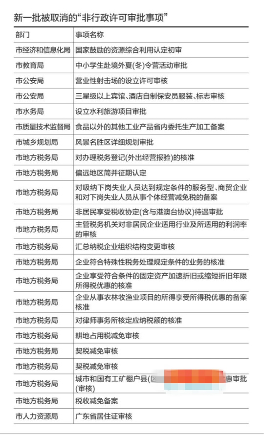
  东莞市政府官网昨天公布了《关于取消非行政许可审批事项的通知》。通知指出,市政府决定取消22项非行政许可审批事项,将33项行政审批事项调整为政府内部审批事项。
 
  在被取消的非行政许可审批事项中,包括“国家鼓励的资源综合利用认定初审”、“中小学生赴境外夏(冬)令营活动审批”、“三星级以上宾馆、酒店自制保安员服装、标志审核”、“食品以外的其他工业产品省内委托生产加工备案”、“风景名胜区详细规划审批”、“广东省居住证审核”等,共涉及公安、教育、水务等8个政府部门。
 
  东莞市政府方面要求,市各有关部门要认真做好取消事项的落实工作,及时修改涉及取消非行政许可审批事项的相关规定、表证单书和办理流程;明确取消非行政许可审批事项后续管理要求,健全监督制约机制,加强事中事后监管,防止出现管理真空,且不得以任何形式保留或变相审批。
 
  被调整为政府内部审批事项的33项行政审批事项包括“政府非税收入减免审核”、“固定收入退库、列支返还审批”、“市县级森林公园设立(撤销、合并或者变更经营范围)审批”等等,共涉及市财政局等13个部门。市政府要求,市各有关部门对于调整为政府内部审批的事项,不得面向公民、法人和其他社会组织实施审批;要严格规范审批行为,明确政府内部审批的权限、范围、条件、程序、时限等,严格限制自由裁量权,优化审批流程,提高审批效率。
 
  专家:“将会大大减少寻租的空间”
 
  据悉,此次被取消的22个项目是东莞目前仅存的“非行政许可审批事项”,东莞今后将不再保留“非行政许可审批”类别。至此,“非行政许可审批”已彻底退出东莞历史舞台。
 
  不过,此举并非东莞独创。今年5月份,国务院便下发了《关于取消非行政许可审批事项的决定》,其中就要求,今后不再保留“非行政许可审批”这一审批类别。
 
  “2004年,我国正式颁布施行行政许可法。按照法律的要求,不少行政审批过不了行政许可法的‘关’,但当时的行政机关又的确需要这些控制手段。为了解决这个问题,就创造了一个非许可审批的概念,给这类管制行为一个留存的空间。”国家行政学院教授杨小军说:“非行政许可审批最初只是过渡,但已经背离了设想的初衷,成了行政审批制度改革的一个‘堡垒’。”他认为,“堡垒”不除,改革就会无法全面推进。
 
  对于这一审批类别的取消,国家信息中心助理研究员邹士年就曾表示,从2014年国家审计部门发现的重大违法违规案件线索看,60%以上发生在行政管理权或审批权集中、掌握重要国有资产资源的部门和单位。简政放权和取消非行政许可审批将会大大减少寻租的空间。取消非行政许可审批意味着非行政许可时代的终结。
 
  [知多D ]
 
  非行政许可审批,是指由行政机关及具有行政执法权的事业单位或其他组织实施的,除依据法律、法规和国务院决定等确定的行政许可事项外的审批事项。在法律规定中,它被列为“不适用于《行政许可法》的其他审批”,一度被代指为“制度后门”和“灰色地带”。(来源:南方网)
 

点击进入莞讯网首页>>

品牌介绍 | 广告服务 | 版权声明 | 联系我们 | 网站地图 | RSS订阅 | DMOZ目录
本站部分资料来源于互联网转载和网友发布,如侵犯您的权益,请联系我站客服,我们将尽快处理,谢谢合作!
Copyright © 2013 www.guannews.com Inc. All Rights Reserved.莞讯网
备案号: 粤ICP备13054447号
法律顾问:李小军律师 电话:13326865997
>